拼多多、淘寶、京東步調一致加入“僅退款”
欄目:家電新聞-渠道資訊 時間:2023-12-29 來源:中國家電網 作者:編輯
-
【劃重點】: 京東、淘寶、拼多多,國內三大電商平臺都已經加入“僅退款”陣營。 據京東平臺規則網站12月26日消息,京東近期修訂《京東開放平臺交易糾紛處理總則》,主要內容為交易糾紛新增
【家電資訊-家電新聞 - 渠道資訊,作者:編輯】京東、淘寶、拼多多,國內三大電商平臺都已經加入“僅退款”陣營。
據京東平臺規則網站12月26日消息,京東近期修訂《京東開放平臺交易糾紛處理總則》,主要內容為交易糾紛新增支持用戶僅退款。據了解,此前在京東,消費者僅能申請換貨和退貨退款。僅退款的操作模式為,消費者無需返回原商品,退款完成后,將不能對此商品再次發起退貨申請。

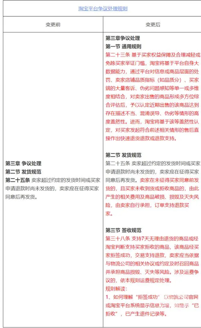
此前,淘寶官方網站于12月25日發布了變更淘寶平臺爭議處理規則的公示通知,擬變更淘寶平臺爭議處理規則的相關規則。具體規則含基于平臺大數據,對相關售后做出快速退款或退貨退款等。

這一規定被外界解讀為跟隨拼多多步伐,所做出的改變措施。不過據了解,淘寶并非一味模仿,而是在“僅退款”的基礎上做出相應調整。淘寶規則有一定機制設計,會結合商品質量信息和消費者誠信模型,綜合數據判定商品質量存在問題不適宜退貨,高信用度用戶支持快速退款。
“僅退款”是拼多多率先推出的售后機制,即當消費者向平臺申請“僅退款”后,如果商家在48小時內未進行操作,系統則會默認商家同意退款申請,自動發起退款。這一明顯傾向于用戶的機制也被認為是拼多多從電商紅海殺出血路的關鍵一步。
現在,“僅退款”的售后機制也正逐漸成為電商行業標準。
今年9月21日,抖音電商也在《商家售后服務管理規范》中更新了一條有關“僅退款”的規則:抖音商家“商品好評率低于70%,平臺有權對該商品交易訂單的售后申請采取支持消費者僅退款、退貨退款包運費的措施,商品好評率連續7天恢復到70%以上可解除。”
在電商業內,拼多多 “不退貨僅退款” 的售后服務盡管具有爭議性,但的確為平臺“拉攏了”不少消費者,方便的售后服務和簡單的退款流程,能降低購物門檻且打消用戶的顧慮。
有網友評論,質疑拼夕夕,理解拼夕夕,成為拼夕夕。
免責聲明: 家電資訊網站對《拼多多、淘寶、京東步調一致加入“僅退款”》一文中所陳述、觀點判斷保持中立,不對所包含內容的準確性、可靠性或完整性提供任何明示或暗示的保證。請讀者僅作參考,并請自行承擔全部責任。
本網站有部分內容均轉載自其它媒體,轉載目的在于傳遞更多信息,并不代表本網贊同其觀點和對其真實性負責,本網站無法鑒別所上傳圖片或文字的知識版權,本站所轉載圖片、文字不涉及任何商業性質,如果侵犯,請及時通知我們,本網站將在第一時間及時刪除,不承擔任何侵權責任。聯系QQ:411954607
本網認為,一切網民在進入家電資訊網站主頁及各層頁面時已經仔細看過本條款并完全同意。敬請諒解。
- 猜您喜歡
國美電器新增重大被執行案件
四川長虹佳華數字一審勝訴,蘇寧采購中心被判償8.4億巨款
美團官宣加入618戰局
“直播+國補”雙輪驅動,李佳琦直播間新潮家電銷量爆發
京東與小紅書推出“紅京計劃”
京東:618 開門紅 1 小時,成交額、訂單量、下單用戶數同比增長均超 200%
- 推薦新聞
- · 國美電器新增重大被執行案件
- · 四川長虹佳華數字一審勝訴,蘇寧采購中心被判償8.4億巨款
- · 美團官宣加入618戰局
- · “直播+國補”雙輪驅動,李佳琦直播間新潮家電銷量爆發
- · 京東與小紅書推出“紅京計劃”
- · 京東:618 開門紅 1 小時,成交額、訂單量、下單用戶數同比增長均超 200%
- · 618第一周期天貓家電家居成交份額居全行業第一
- · 蘇寧易購端午假期家電以舊換新訂單同比增長113%
- · 從價格戰到“體驗戰”,家電渠道的求索之路
- · 京東發布廉潔合作指南:禁止回扣、禁止供應商與被辭退員工合作

2025家電H1:海爾智家雙第一,增速領跑
輕工業科技百強榜,Top5均是家電企業,誰是第一?
連續9年獲行業認可!海爾智能門控獲7項葵花獎
AI智能鎖現雙陣營:要么升級安防,要么做家庭智慧入口